近日,受持续暴雪的影响,新疆阿勒泰山区通往喀纳斯景区的部分路段雪崩、风吹雪频发,道路封堵,导致部分旅客滞留。
15日,新疆喀纳斯景区管理委员会发布公告,宣布景区暂停开放。
喀纳斯景区:暂停开放
景区滞留旅客实行食宿免费
15日,喀纳斯景区管理委员会发布《关于喀纳斯景区暂停开放的公告》:
鉴于近期受持续降雪极端天气影响,喀纳斯景区道路因雪崩阻断,虽经公路交通部门全力抢险保通,当前道路尚未全部打通,个别路段仍反复出现雪崩等情况。为确保广大群众、游客人身安全,喀纳斯景区管委会决定,1月20日前暂停开放景区(含哈纳斯村、白哈巴村、禾木村),开放时间如有变化将及时更新公布。

喀纳斯景区管委会13日曾发布公告,1月11日至道路打通期间,对景区内滞留的游客实行食宿免费。滞留在布尔津县的游客在食宿等方面也有优惠。

喀纳斯景区管委会公告
布尔津县文旅局工作人员告诉记者,当地对因道路阻断无法前往喀纳斯景区而等待的布尔津县城游客提供食宿优惠。
工作人员表示,布尔津县城游客住宿有七折优惠,游客在部分餐厅就餐也会有七折优惠。同时,县城内博物馆、图书馆、美术馆、中苏航运历史展览馆在固定时间免费开放,且县城七彩河风景区滑冰场向游客开放并免费提供冰刀鞋设备。

1月14日,禾木村一酒店工作人员告诉记者,目前酒店对所有因暴雪滞留的旅客实行食宿全免,酒店方每天都要统计人员情况并进行报备报送。该工作人员表示,目前酒店滞留旅客的情绪状态较好,“我们也尽量在满足和保障客人的衣食住行。”
上百处雪崩!道路阻断
仍有上千名游客滞留
据新疆气象局发布的信息,1月6日起新疆迎来了2024年首场持续时间最长的降雪,降雪范围主要集中在北疆北部的阿勒泰和塔城地区。
新疆日报报道,自1月10日以来,受同期20年一遇连日持续降雪极端天气影响,喀纳斯景区道路发生雪崩区域线长150公里左右共110余处,道路阻断无法通行。

持续多日的强降雪导致阿勒泰山区部分路段雪崩频发,省道232线通向喀纳斯景区的K57公里处完全被雪崩掩埋,长达6公里,被掩埋的道路上积雪最深处超过5米,已经与山体连成一片。
1月13日上午8时清雪队员抵达这处雪崩点开始抢通工作,他们采取两头并进的方式清理道路,截止到13日下午5时,经过9个小时的连续作业,这段雪崩道路已经被抢通。

据了解,在70多公里的省道232线通向喀纳斯景区的道路上,这是其中最长的一处雪崩点,目前已发现的类似雪崩点一共有31处,已打通25处,其余6处正在加紧抢通中。
据央视15日消息,经过公路部门连续作业,1月13日已经将219国道抢通,打通了前往喀纳斯景区的西线道路。
据了解,当地公路部门在布尔津县通往喀纳斯景区的省道232线K47处,新发现了连续不断的雪崩点,清雪队伍正在现场争分夺秒地作业,抓紧抢通道路。目前,在喀纳斯景区禾木村仍有1000多名游客滞留,他们的物资保障充分。
截至14日13时,当地政府已保障白哈巴村、哈纳斯村287人安全抵达哈巴河县县城。
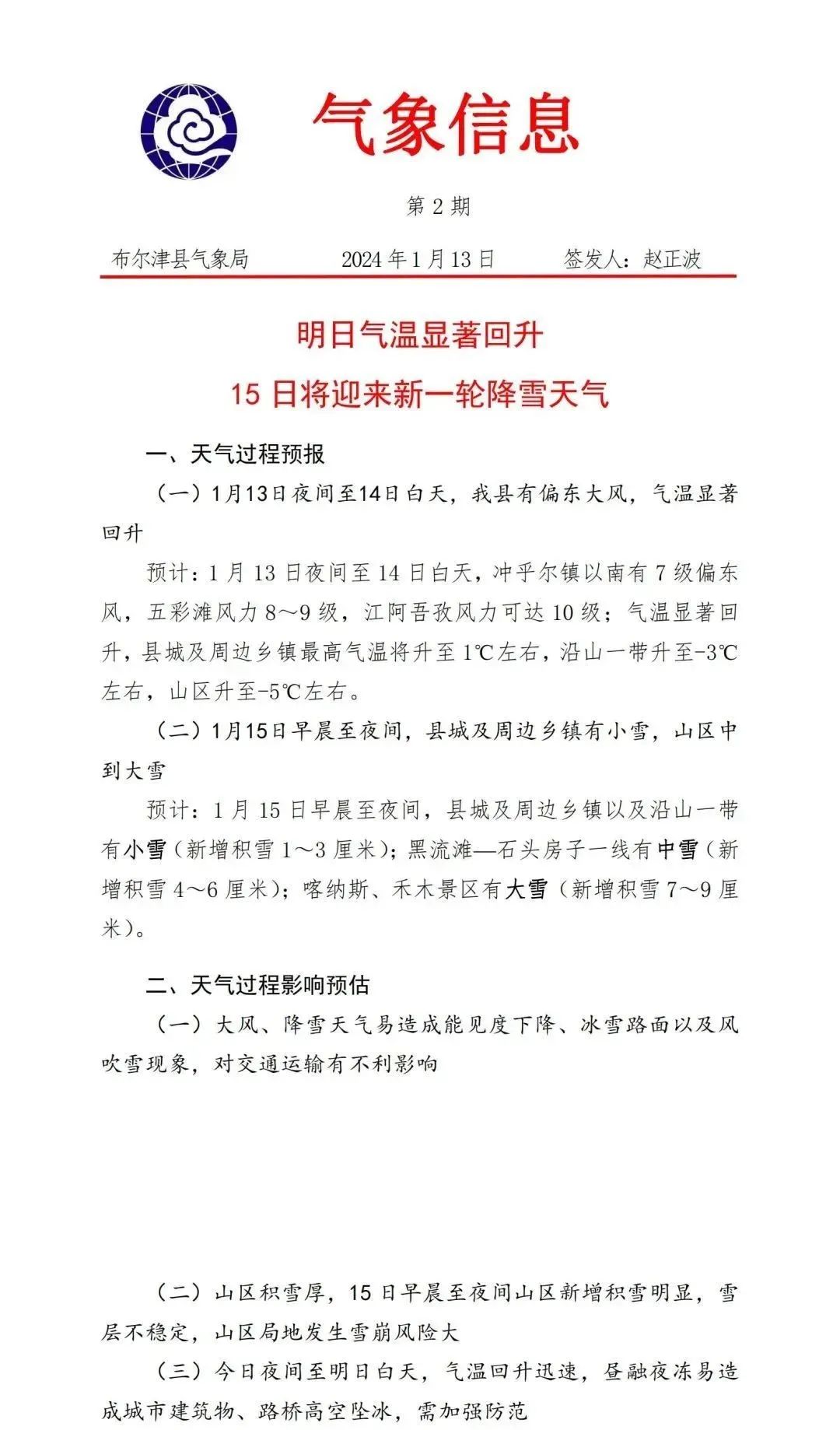
15日将迎新一轮降雪
据当地气象部门13日发布的消息,喀纳斯景区15日将迎新一轮降雪天气,道路通行条件下降,山区局部地区雪崩风险极高。

注意防范!

